Download A4Medicine Mobile App
Empower Your RCGP AKT Journey: Master the MCQs with Us! 🚀

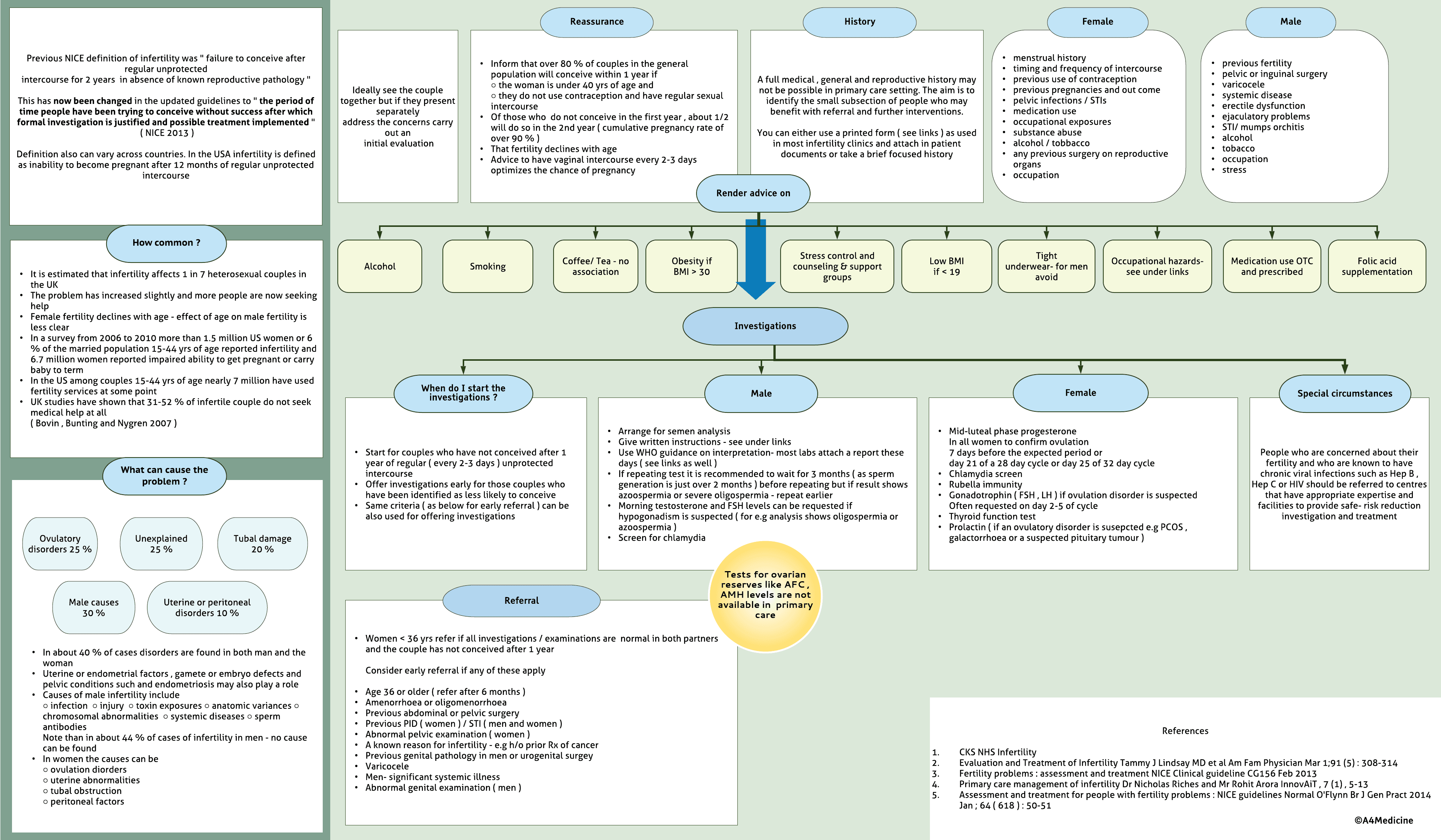
Previous NICE definition of infertility was " failure to conceive after regular unprotected intercourse for 2 years in absence of known reproductive pathology "This has now been changed in the updated guidelines to " the period of time people have been trying to conceive without success after which formal investigation is justified and possible treatment implemented " ( NICE 2013 )Definition also can vary across countries. In the USA infertility is defined as inability to become pregnant after 12 months of regular unprotected intercourse
How common -It is estimated that infertility affects 1 in 7 heterosexual couples in the UK The problem has increased slightly and more people are now seeking help Female fertility declines with age - effect of age on male fertility is less clear In a survey from 2006 to 2010 more than 1.5 million US women or 6 % of the married population 15-44 yrs of age reported infertility and 6.7 million women reported impaired ability to get pregnant or carry baby to term In the US among couples 15-44 yrs of age nearly 7 million have used fertility services at some point UK studies have shown that 31-52 % of infertile couple do not seek...
Try our Free Plan to get the full article.